|
强力科普丨抖音广告生态全方位解读强力科普丨抖音广告生态全方位解读提到抖音营销产品,大家谈论最多的就是DOU+和直播间FEED流。其实,崛起仅2年多的抖音已建立起庞大的营销产品体系,且在不断迭代中进化、完善。 始终强调生态繁荣的抖音,在“广告产品布局这件事”上也是不遗余力。电商广告主、品牌广告主、中小企业、个体户、线下商家乃至创作者、MCN都是生态中的一员,拥有各自的广告路径。
▼ 当前,抖音的广告位可以分为四大类,分别是开屏广告、信息流广告、搜索广告和其他。
四种广告类型中,信息流广告是最常见、最常用、也是体系最庞大、操作最复杂的广告类型。我们先来重点对信息流广告进行分解。 信息流广告 所谓信息流广告就是融入在视频推荐页中的视频广告内容,我们所说的DOU+和FEED直投直播间都属于信息流广告的范围。 从展现形式上分为两大类,分别是单页信息流和原生信息流。
单页信息流是不需要抖音账号作为发布主体,点击视频后直接跳转到落地页或吊起APP的广告形式。 原生信息流则必须由抖音账号发布,视频页中除了banner广告位外,其他交互与普通内容一样,点击头像或左滑会进入账号主页,在营销推广的同时,帮助广告主沉淀粉丝。 单页信息流更容易理解,广告属性更浓。原生信息流则不然,除了上图(右)中明显带有广告字样、广告banner的视频内容以外,DOU+、直播间FEED流以及达人种草视频都属于原生信息流的范畴,几乎完全可以做到“内容即广告、广告即内容”的境界。 抖音上的信息流广告系统非常复杂,不同身份、不同目的的广告主所选择的信息流产品、采购方式、操作平台都有所不同。 具体路径见下图,我们详细展开讲解。
从图中就可以看到,信息流广告产品体系几乎与抖音生态完美连接,想要体验全部广告路径,要涉及到广告投放平台、星图、抖店、巨量百应、企业号管理后台这5大操作平台。
为了后面的逻辑更清晰,我们将抖音的信息流广告分为三大类。 1、 以曝光为主要目的的品牌类信息流 2、 以转化为主要目的的效果类信息流 3、 由创作者发布的原生信息流 01 品牌类信息流 一般来说,品牌类信息流广告投放都需要抖音销售或代理介入,经过审核、排期方可上线。 这类信息流广告通常按CPV、CPM两种计费模式进行售卖。 CPV指的是按播放时长>5s的有效播放量计费,更加注重视频播放效果,通常考核指标是VTR(v=view),也就是抖音推出的DTV(douyin ture view)广告产品,刊例价为200元/CPV,100CPV起售。 CPM(GD)的位置分为智能优选和位置优选,“位置优选”的位置是第1刷,刊例价是200元/CPM,智能优选的位置是前10刷,刊例价是160元/CPM,两种方式都是100CPM起售。 另外,直播间也有品类信息流产品,叫做feedslive,形式和我们常说的FEED直投直播间类似,除了CPM以外,Feedslive也支持CPT按小时售卖,Feedslive通常出现在第4刷的位置。
综上,可以看到,品牌类信息流广告有两大特点。 第一,位置更优,都出现在打开抖音的前十刷之内,变相提高了广告营销效果。 第二,计费模式或是保时、或是保量,因此,曝光是这类广告投放的最大诉求。 当然,相对来说,品牌信息流广告的投放门槛也会更高,更适合具有一定品牌投放预算的广告主进行投放。(文中提到的价格仅为刊例价,实际价格请咨询抖音销售或者代理)
02 效果类信息流 效果类信息流广告的都是以转化为目的的信息流广告,这类广告的投放需要统一在“巨量引擎广告投放平台(ad.oceanengine.com)”中进行操作。
效果类信息流以oCPM/CPC/oCPC/CPA的等模式作为主要的计费方式,其中oCPM是最常用的,oCPM竞价机制原理见前面发布的另一篇文章《一文看懂抖音广告投放的原理【含优化技巧】》,在投放的时候,系统会问你:“你愿意为一个转化/点击花费多少钱”。 因此,我们在进行这类广告投放之前,一定要想清楚你的投放目的是什么?如何考核? 在广告投放平台开户后,我们会创建广告计划,这个时候系统会让你选择推广目的,共分为应用推广、销售线索收集、抖音号推广、门店推广、商品目录推广、电商店铺推广、头条文章推广和商品推广8大类。 八大类中最常用到的是抖音号推广、商品推广、电商店铺推广和门店推广四大类。
1、 抖音号推广 抖音号推广是以获取大量粉丝并以粉丝作为基础,获取线索/成单为目标的效果类广告。
第一是增粉,沉淀私域。过去,抖音的私域价值一直是被外界诟病的所在,但随着抖音在不断对私域流量的不断加强,这个现象得到了一定程度的扭转。 首先,账号的粉丝量几乎决定了视频发布后的初始流量池配比,而粉丝的有效播放量和对内容的正向反馈则决定了该内容是否有冲热门获取自然流量的机会。 其次,对于商家来说,所发布的内容大多为商业属性内容,这类内容带来的粉丝是目标用户,相对来说精准性更高。同时,新内容上线初期,粉丝是优先看到内容的群体,优质的内容能有效的唤醒“老粉丝”。 在2020中国(义乌)直播电商与短视频发展年会暨品牌交流会上,据抖音电商副总裁王月伟介绍,抖音主播直播带货的订单里,粉丝订单占比60%以上。 以增粉为目标的话,“抖音号推广”中最强大的功能就是让系统自动根据账号粉丝标签进行拓展,或者选定竞对账号进行投放。帮助广告主找到目标用户,吸引目标用户关注。
第二是促进粉丝转化,主要实现方式是通过投放吊起私信进行1V1沟通,实现收集线索或导流微信等目的。
另外,抖音号推广也支持FEED直投直播间玩法,对于非品牌广告主和抖店商家来说,是除DOU+外通过投放为直播间进行引流的唯一渠道。 创建“抖音号推广”计划的前提是要有企业号身份。在进行推广时,也要配合“抖音企业号商家管理后台”(www.e.douyin.com)共同使用,企业号管理后台除了能管理账号所发布的内容外,更肩负着承载转化的重任,包括联系方式、POI认领、卡券、客服等功能,是品牌/商家最应重点优化的地方。
2、商品推广 在进行AD平台开户的时候,系统会问你是否是鲁班商家,只有鲁班商家方能使用商品推广功能。
鲁班以前是今日头条的电商广告投放平台,2019年底,鲁班和小店体系合并,并更名为抖店,现如今,已经成为“抖音电商”的重要组成部分。 鲁班商家的特点就是字节生态中建立电商闭环的商家,也就是拥有抖店并通过抖店实现电商转化的商家。商家创建抖店并把商品上架后,有三条路径可以进行商品的营销。
1、自建企业号、矩阵号,自制内容实现卖货; 2、为商品设置佣金,通过精选联盟找创作者进行带货; 3、创建并关联AD平台账户,通过投放广告进行推广; “商品推广”计划就是为商家通过投放进行带货而准备的。
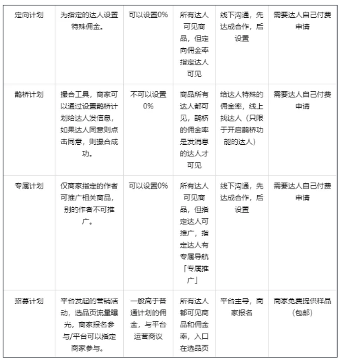
3、电商店铺推广和门店推广 电商店铺推广的目的就是做引流电商,门店推广的目的就是做门店引流。这两类推广都支持第三方链接,并不是必须要通过抖音账号发布内容。 目前,电商店铺推广支持吊起淘宝,天猫,京东,苏宁,唯品会,拼多多六大电商平台。门店推广支持吊起美团、大众点评、携程等O2O第三方平台,当然,如果通过抖音企业号认领POI并进行门店包装、配置团购、优惠等活动的话,推广效果会更好,用户体验也会更好。 以上四类就是品牌/商家们最常用到的推广计划。 其中,抖音号推广依托的是抖音企业号,商品推广依托的是抖店,都是属于抖音生闭环生态中的生意,因此能享受到Feed直投直播间的支持。 另外,如果品牌/商家想为达人、明星等其他非企业号身份的直播间进行推广的话,也要在两类计划中完成个人账号绑定/授权的流程。 而门店推广和电商店铺推广,则是为生态外的角色准备的,对于广告主来说属于典型的短效效果营销。 03 创作者原生广告 创作者原生广告指的是由抖音上面的KOL/明星/创作者为广告主发布的推广内容。 不管是短视频也好、直播也好,这类内容的本质也是广告,只不过乙方从平台变为了创作者,平台在中间起到的是撮合、监督的作用。而且,这类广告在展现形式上不含广告字样,完美融入内容之中,广告即内容,更加的原生。 目前,品牌希望通过创作者进行推广、实现转化共有两个渠道,分别是巨量星图和精选联盟。 1、巨量星图 巨量星图是品牌主、MCN公司和明星/达人进行内容交易的服务平台。 广告主通过星图可以为达人下短视频单和直播单。 先看短视频单,短视频单自2018年起就有了,一直以来结算模式都是以“一口价“式为主,达人报价,广告主觉得匹配就直接下单,达人再执行订单。 之所以必须经过星图,是因为抖音为了保护内容环境,设立有广告内容营销评级。只有认证企业号和通过星图下单发布的广告内容才能不受广告内容营销评级打压,也就是说,非认证企业号或未通过星图发布的营销类内容,平台一旦发现,就会有可能被限流。因此,在抖音,达人接视频私单的风险很大。 这类合作中,广告主的目的更多以“短视频种草“为主,希望借由达人的粉丝影响力,有效触达并影响更多的目标用户。 再来看直播单,直播单是2020年5月,伴随直播火爆而上线的新功能。通过星图,广告主可以与直播类达人进行直播合作,目前,星图的直播单同样采用“一口价”也就是“坑位费”的模式进行交易。
实际上,当前星图直播板块,地位略显尴尬。 对于广告主来说,邀请达人进行直播,其诉求不再停留于短视频种草的“宣传场景“,而是在向“需求场景“进阶。因此,星图的纯坑位费模式无法满足广告主的需求,一大批与传统内容型达人逻辑完全不同的带货类达人也很难得到订单。 有意思的是,这个情况被抖音电商旗下的精选联盟攻克了,精选联盟不仅支持佣金模式,还支持定向佣金、定向招募等多种匹配方式,更符合求转化的广告主需求,也带动了一大批带货类KOL的崛起。 2、精选联盟 精选联盟属于抖音电商体系,可以理解为抖音上的淘宝联盟,是基于商品的内容交易撮合平台。
商家在抖店上上架商品后,可以选择通过精选联盟进行推广,再按实际销量为KOL支付佣金,属于CPS(Cost Per Sales)的合作模式。 而开通橱窗权限的创作者可以通过抖音APP的橱窗功能或者巨量百应平台在联盟中选取商品,通过短视频/直播进行带货变现。 在抖音电商体系中,商家对应的操作平台是抖店,达人对应的操作平台是巨量百应,两个平台再通过精选联盟产生交集。 也就是说,如果广告主/商家想通过CPS的模式卖货,则需要先在抖店中上架商品,然后设定佣金,吸引达人进行合作。
04 DOU+ DOU+并没有出现在营销地图中,但是DOU+也确实是效果广告中的一员大将。 关于DOU+我们已经写了很多文章,具体玩法、介绍这里就不多说了,只强调一点,在小编看来,不管是短视频DOU+还是直播DOU+都是采用oCPM的计费模式,因此属于偏效果的信息流广告。各位在投放DOU+的时候,一定要关注的效果而不是播放量的多少。 以上,是小编对抖音各种信息流广告进行的拆解,请大家在考虑投放广告前,务必想好投放的目的,避免造成浪费。 接下来,我们将对抖音的开屏广告、搜索广告和一些固定的广告位做简单讲解。 其他广告 01 开屏广告 开屏广告顾名思义,就是打开抖音后第一眼看到的画面。开屏广告属于典型的品牌广告,拥有最佳的位置,只要打开抖音就可以看到,结合抖音最近公布的6亿DAU,虽然贵点,但曝光量一定不俗,是不差钱的品牌广告主首选。
1、普通开屏
广告样式:静态3秒,动态4秒,视频5秒 计费方式:全国轮播CPT、地域轮播CPT、普通GD(CPM) 定向维度:CPT全国不支持定向,CPT地域支持城市定向;CPM支持人群包、兴趣定向 投放类型:落地页;内/外部链接、APP跳转 刊例价:CPT(全国)—3,600,000元/天/轮; CPM—200元/CPM,100CPM起售 购买渠道:销售/代理 排期:CPT—提前5天,CPM—提前3天
2、TopView
TopView超级首位广告,可以看作是开屏广告的plus版。 其特点是将广告分为两个阶段,第一个阶段是持续3秒的全屏展示,第二个阶段才会逐渐露出品昵称、头像、互动按钮、描述、广告标注等信息,并支持跳转。 计费方式:首刷CPT、轮播CPT、普通GD(CPM)、DTV 定向维度:CPT支持性别、区域;CPM支持人群包、兴趣等 投放类型:落地页、内/外部链接、APP跳转 刊例价:CPT(全国)—3,840,000元/天/轮;CPM—240元,订单10万金额起售 购买渠道:销售/代理 排期:CPT—提前10天,CPM—无定向提前5天,有定向7天 TopView不仅是打开抖音后第一眼可见的广告,而且3秒全屏展示过后,还可以无缝融入原生信息流中,用户的体验更流畅。当然,同样的位置,更丰富的展现形式,TopView的价格也是所有广告类型中最高的。
02 搜索广告 搜索广告,自2018年起就有,但是抖音一直没有重点去推。2019年,随着抖音DAU节节攀高,抖音搜索用户甚至一度超过了今日头条的搜索用户,搜索广告就逐渐被列入了官方优势资源。 搜索广告主要分为两种,一种是品牌定制的搜索资源,另一种是搜索类信息流。
其中,定制搜索主要有两类,一种是品牌关键词定制的搜索页面,另一种是明星关键词定制的搜索页面,不过两种都是偏品牌营销诉求; 而搜索信息流的投放需要在巨量引擎AD投放平台进行操作,并且对广告主身份没有限制。另外,进行搜索信息流投放,广告除了抖音外亦可以同时覆盖今日头条APP。 03 固定广告位、品牌蓝V、挑战赛 抖音上的固定广告位并不多,常见的就是发现页的banner。
定制品牌蓝V则是属于企业号体系,对比普通蓝V来说不管是展示界面还是功能上,都有很大的提升。
最后,就是挑战赛了,挑战赛是抖音定制化程度最高,资源覆盖最广的一种广告形式。前面提到的所有广告资源都可以融入在挑战赛中,当然,挑战赛的门槛也非常的高,不是中小广告主可以玩转的。 写在最后 抖音还在飞速迭代中,以前的抖音为了满足广告主的不同需求在不停的做加法。如今,抖音已经成为了庞然大物,生态也已经初步形成,抖音不再盲目,正在着手优化生态,并开始做减法,相信未来抖音的营销生态会更健康。
|















